
株式会社スクランブルエッグ
SNS接客を成約へ。ライブ対話、動画、POSを統合し、購買熱量を逃さない自走型ECシステムを構築。
パーク専用アプリUIデザイン
管理画面(ダッシュボード)デザイン
入退場・決済管理エンジン(Entry System)
大規模顧客管理データベース(CRM)
多店舗リアルタイム連動システム
運営データ分析・可視化基盤
高負荷対策・スケーラブルインフラ
50万人の会員と15店舗を支える入退場DX。決済から顧客管理まで一元化し運営をスマートに。
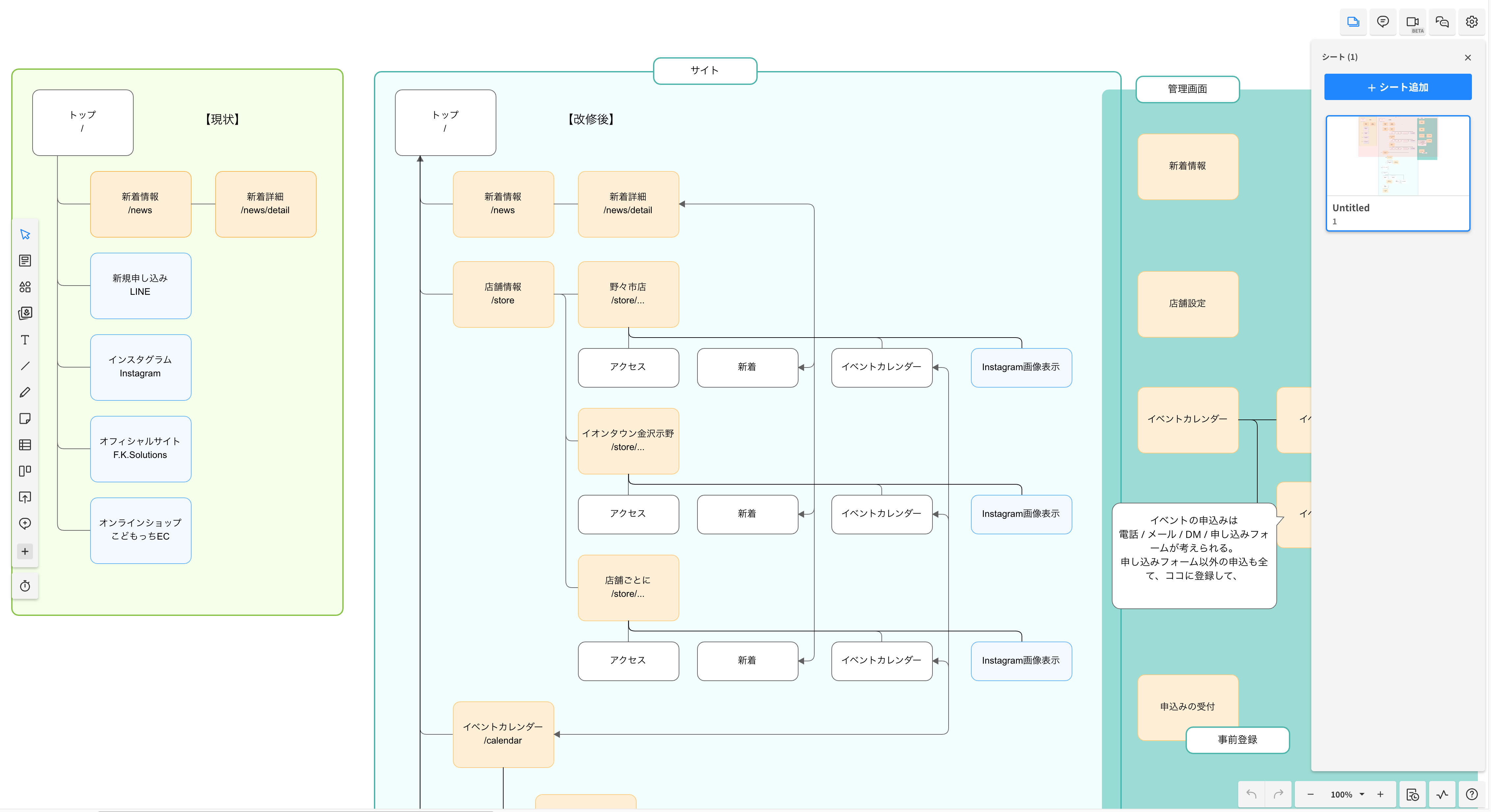
全国に多店舗展開する「こどもっちパーク」において、会員数が50万人を超える規模に成長する中で、手動による受付や決済のボトルネックが課題となっていました。店舗の回転率向上と、膨大な顧客データの一元管理、そして現場スタッフの業務負荷軽減を同時に実現する高度なシステムが求められていました。
「受付の効率化」と「データ活用」の両立を目指し、独自の入退場・決済管理システム(Entry System)を構築しました。保護者がアプリ一つでスムーズに入退場から決済まで完結できるUI/UXを追求。バックエンドでは、21店舗以上の運営状況をリアルタイムで集約し、事務作業を自動化する仕組みを実装しました。
全国15店舗、会員数50万人以上の規模において、安定したシステム運用と受付の劇的なスピードアップを実現しました。回転率が向上しただけでなく、運営データの一元管理により、データに基づいた迅速な経営判断が可能に。こども向けパークの運営をデジタル技術で支える、強力なビジネスインフラを確立しました。
Our Signature Products, Born from Insight.
お客様の課題を起点に、MARBLEが自ら構想し、
仕組みからデザイン、開発、運用まで一貫してつくり上げたプロダクト群です。
業務改善、運営効率化、新たな顧客体験の創出など、
企業の事業成長に直結する“実装された解決策”を形にしています。
Entry System
全国15店舗、会員数50万人以上のこども向けパークで稼働する入退場・決済・顧客管理システム。
受付の効率化と回転率の向上を実現し、運営データの一元管理を可能にしています。
Delivery Routing
50台のトラック、年間350日の配送を最適化する自動ルート生成システム。
紙のFAXで届く約500件の配送情報をデジタル化し、最適ルートを自動で算出することで、大幅な業務効率化を実現しました。
Auto Routing
ライブチャットでの接客からEC購入までを一つの導線でつなぐ会話型コマースシステム。
リアルタイムの対話で顧客の購買意欲を高め、高いコンバージョン率につながる仕組みを構築しています。